当前位置:首页 > 新闻中心 >新闻详情

必示科技作为智能运维领域代表企业,加入混沌工程实验室

发布时间:2021-09-07 14:00:00

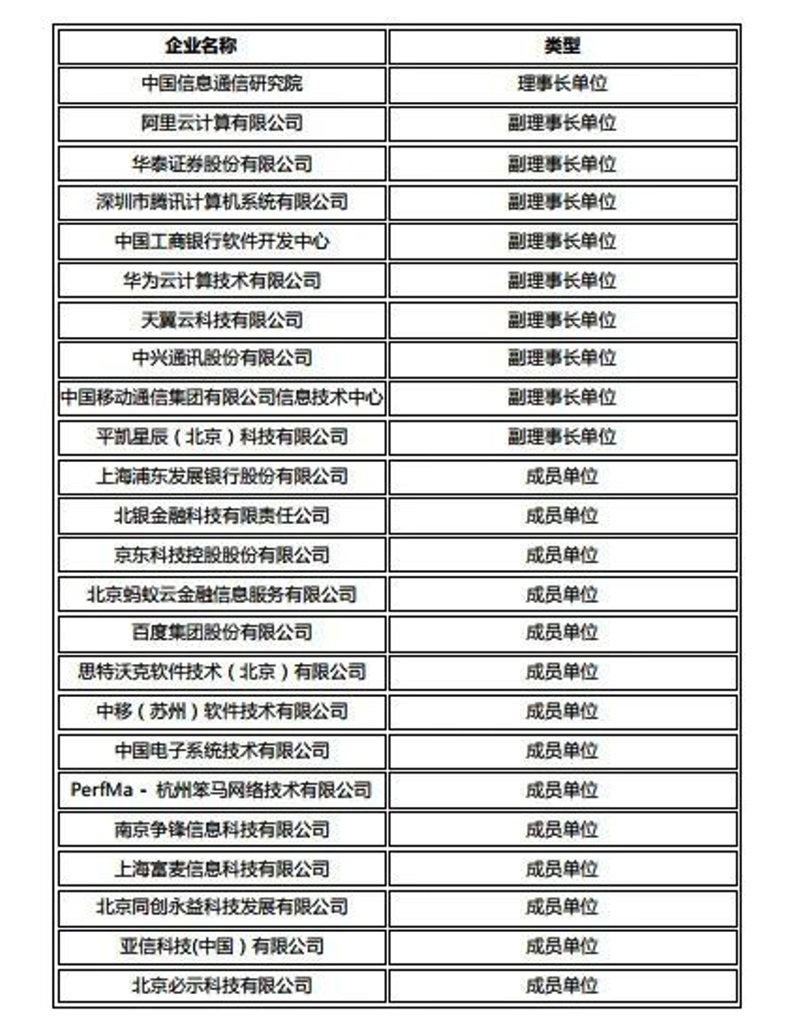
2021年7月,中国信息通信研究院在可信云大会上牵头成立国内首个混沌工程实验室,旨在探索混沌工程在国内各领域典型应用场景中的实践落地,联动云计算上下游企业来共同推进混沌工程概念快速普及。日前,必示科技正式以成员单位身份加入混沌工程实验室,成为实验室内智能运维领域的代表企业。
 
在全行业推进数字化转型的背景下,基于云计算的分布式架构逐渐成为企业应用构建的首选方案。应用云原生化趋势加快了业务系统的迭代速度,提升了后端系统架构的复杂性,为IT系统的稳定性带来了严峻挑战。混沌工程作为提升系统稳定性的一大前沿技术理念,已成为云计算领域重点关注的重大课题。混沌工程实验室由中国信通院担任理事长单位,国内互联网、金融、通信、运维等各领域领军企业共同加入,将致力于关键技术研究、相关标准制定、开展测试评估、推动行业交流、助力产业升级等多方面的工作。

作为国内智能运维领域拥有自主知识产权的优秀企业之一,必示科技一直在努力推动国产智能运维技术的发展,并从各个维度探索智能运维领域的未来方向。必示科技自主研发的,基于AIOps理念的智能排障平台突破了传统粗放式运维方法面临的诸多障碍,显著提升了运维系统的可用性、可扩展性、安全性等指标。必示AIOps技术理念与混沌工程理念高度契合,同样谋求在系统故障发生或影响生产环境之前及时预警并予以解决,并通过智能化、自动化等技术应对愈加复杂的云计算系统架构。在企业向云原生转型的过程中,必示智能排障平台能够帮助云服务实现高可用性目标、保障业务连续性,打造云原生系统的韧性架构。

目前,基于AIOps理念的必示智能排障平台已涵盖应用故障预警+故障定位、历史故障分析、海量数据检测、无人自动化排障等功能,能够显著降低故障平均修复时间(MTTR),延长系统无故障运行时间(MTBF)。平台已获中国建设银行、中国移动、国家电网等近百家大型企事业单位的采用和好评,持续推动中国企业的云原生转型。作为混沌工程实验室成员单位,必示科技将充分利用自身在智能运维领域的技术积累和实践经验,推动混沌工程理念在运维行业的发展普及,探索相关落地应用场景,加快智能运维与云原生产业的融合步伐。

必示科技内部抽调多部门骨干联动,成立了混沌工程协同项目团队,在故障注入、实验编排、混沌工程原子能力、精细化故障控制、爆破点推荐等多个方向开展了工作,同时联合国内顶尖高校在混沌工程前沿领域开启了一系列新兴课题研究。

必示科技还将协助实验室建立混沌工程在运维行业的相关技术标准、开发最佳工业实践,并牵头整合行业上下游优质资源,为中国云原生产业和数字化经济的发展提供可靠的运维技术支持与保障。
 



TOP

010-82362970